
一、前言
感谢您使用本系列不间断电源(UPS)!本系列UPS 是一种双转换在线式,单相输入,单相输出的不间断电源设备。请注意机器上所有警告标识,严格遵守本产品说明书操作。由于产品的不断完善,本资料中的内容有可能与实际产品不完全相符,敬请谅解。
二、安全注意事项
1.请仔细阅读并妥善保管本手册。
2.请勿超过额定负载使用UPS。
3.保证UPS 保护地接触良好。
4.线路施工前,请断开UPS。
5.勿在以下环境中保存或使用本产品:
a) 有可燃性气体、腐蚀性物质、大量灰尘的场所。
b) 异常高温或低温(40℃以上或0℃以下),高湿(90%以上)的场所。
c) 有阳光直射或接近加热器具的场所。
d) 有剧烈振动的场所。
6.UPS 内装有大容量蓄电池,非专业人士不可打开机壳,否则会有触电危险。避免电池正负极短路,否则会引起火灾或电击。
7.万一周围失火,请使用干粉灭火器,若使用液体灭火器会有触电危险。
三、 电池安全
电池是UPS 系统的重要组成部分。电池的寿命取决于环境温度和放电次数。高温下使用或深度放电都会缩短电池的使用寿命。
1.标准机型内置电池为密封式免维护铅酸蓄电池。UPS 连接市电时,不管开机与否,在电池未充满时,都可以向电池充电,并提供过充、过放保护功能。
2.电池使用应尽量保持环境温度在15℃到25℃之间。
3.若长期不使用UPS,建议每隔3个月充电一次。
4.正常情况下,电池使用寿命为3 到5 年,如果发现状况不佳,则必须提早更换,电池不宜个别更换,电池更换必须由专业人员操作。
警告:不得将蓄电池置于火中,蓄电池可能爆炸;
不得打开或损坏蓄电池,释放的电解液对眼睛和皮肤有害,甚至可能中毒;
用错误型号电池更换会有爆炸危险,务必按照说明处置用完的电池。
四、安装
4.1 开箱检查
1.拆开UPS 包装,目测机器外观,检查其是否在运输中有损坏。
2.检查随机附件是否齐全:

3.以上如有问题请及时与经销商联系!
4.2 后板示意图

4.3 接线
1.UPS 输入接线方式
UPS 输入电源线的连接,请使用有过流保护装置的插座,注意插座容量,1K(S)、2K(S)、3K(S)分别为10A、16A、16A 以上。
注意:
UPS的中线依赖于输入电源或供电系统的中性线,请勿切断外部输入中性线(即N线),否则会造成设备零地电压过高。
2.UPS输出接线方式
1K(S)、2K(S)、3K(S)UPS 采用插座输出,将负载电源线插入UPS 输出插座即可。同时总输出功率不得超过UPS 额定。
4.4 长效机型UPS 外接电池接线
按照正确程序进行电池连接非常重要,否则可能会有电击危险,所以请严格按照下列步骤进行:
1.先串连电池组确保合适的电池电压。
2.取出长效机型UPS 附件中的电池连接线,该线一端为插头用以连接UPS,另一端为开放式二根线用以连接电池组。
3.电池连接线先接电池端(切不可先接UPS 端,否则会有电击危险)红线接电池正极“+”,黑线接电池负极“-”。
4.将电池连接线插头插入UPS 后面板上的外接电池插座,完成UPS 的连接。
4.5 连接通讯线
1.一般通讯连接
计算机接口:通过通讯电缆连接UPS与监控设备。可以使用随机配送的UPS 专用监控软件UPSilon 2000进行监控(按客户需求,选配)。
2.扩展通讯接口
智能插槽:可选装干接点卡、SNMP 卡或485 卡任意一种。
五、运行操作
5.1 操作显示面板

5.2 操作
1.开机操作分为:市电开机和电池开机
a) 市电开机:接通市电,持续按开机键1 秒以上,UPS 进行开机。几秒钟后逆变指示灯亮,表示UPS 已处于市电模式下运行。若市电异常,UPS 将工作在电池模式下。
b) 直流开机:无市电输入时,或者输入市电异常时,持续按开机键1 秒以上,UPS 进行开机。几秒钟后逆变指示灯和电池指示灯亮,表示UPS 已处于电池模式下运行。
2.关机操作分为:市电模式、电池模式
a) 市电模式下UPS 关机:持续按关机键1 秒以上,UPS 进行关机。如果旁路电压正常时,旁路指示灯会亮,UPS工作在旁路模式下,UPS 仍有输出,若要使UPS 无输出,只要将市电断开即可,LCD 自检(LCD 全亮几十秒钟左右),接着面板无显示,系统电源关断。
b) 电池模式下的UPS关机:持续按关机键1 秒以上,UPS 进行关机。LCD自检(LCD 全亮几十秒钟左右),接着面板无显示,系统电源关断。
3.功能键操作
a) 电池自检:在市电模式下,按功能键2 秒以上(两次提示音)可启动电池自检,执行电池自操作。
b) 电池模式下和旁路模式下的静音:按功能键 2 秒以上(两次提示音)可消除该模式下的告警声功能,再持续按功能键 2 秒以上(两次提示音),告警功能恢复。
c) LCD 屏幕切换功能:按功能键1秒以上2秒以下(一次提示音)实现LCD不同屏幕之间的切换。
5.3 运行模式
UPS 的运行模式可分为市电模式、电池模式和旁路模式。UPS 在这三种模式运行时,会将当前的输出电压和输出频率作为主画面来显示。用户如需要了解其他信息可以通过短按功能按键实现LCD 屏幕的切换。当显示画面在非主画面时,UPS 会在 30 秒钟后自动切换到主画面显示。同时为了延长LCD 使用,UPS 会在用户不操作按键1分钟后关断LCD 的背光显示。此时用户只要轻触任何按键,背光就会点亮。
5.3.1 市电模式
当UPS 运行于市电模式下时,市电指示灯与逆变指示灯会亮。负载量区域显示负载量,电池容量区域在电池未充满时会动态显示,当电池充满时,电池容量部分全部点亮。
1.市电指示灯闪烁,表示零、火线接反或者没有接大地,UPS 仍工作于市电模式;若同时电池指示灯亮,表示市电的电压或频率已超出正常范围,UPS 已经工作在电池模式下。
2.若负载容量超过100%,蜂鸣器半秒鸣叫一次,同时故障告警标识会一秒闪烁一次。提醒您接了过多的负载,您应该将非必要的负载逐一去除,直到UPS 告警解除。
3.若电池指示灯闪烁,则表示 UPS 未接电池或电池电压太低,此时应检查电池是否连接好,并按功能键 2 秒,进行电池自检。确认连接无误,可能是电池故障或老化,请参见第六章故障处理表。
4.他显示画面分别为负载百分比、实际负载、输入电压和频率、机内最高温度共四个画面。
5.3.2 电池模式
当UPS 运行于电池模式下时,电池指示灯和逆变指示灯亮;若接入异常之市电,市电灯会同时闪烁。负载量区域显示负载容量。电池容量区域显示电池容量。
1.在电池模式运行时,蜂鸣器每隔 4 秒鸣叫一次,若此时持续按功能键 2 秒以上,UPS 执行消音功能,蜂鸣器不再鸣叫报警,再持续按功能键 2 秒以上,报警恢复。
2.当电池容量减少时,电池容量指示部分点亮数目会减少,当电池电压下降至预警电位时,蜂鸣器每一秒鸣叫一次,提示用户电池容量不足。
3.其他显示画面分别为负载百分比、实际负载、电池电压、机内最高温度共四个画面。
5.3.3 旁路模式
当UPS 运行于旁路模式下时,市电指示灯与旁路指示灯亮,负载量区域显示负载容量。电池容量区域部分显示电池容量。
1.在旁路模式运行时,蜂鸣器每隔 2分钟鸣叫一次,若此时持续按功能键 2 秒以上,UPS 执行消音功能,蜂鸣器不再鸣叫报警,再持续按功能键 2 秒以上,报警恢复。
2.若市电指示灯闪烁,表示市电的电压或频率已超出正常市电工作范围或市电零火接反或者没有接大地。
3.其他显示画面分别为负载百分比、实际负载、输入电压和频率、机内最高温度共四个画面。
注意:UPS 工作在旁路模式时,不具备后备功能。此时负载所使用的电源是直接通过电力系统经滤波供应的。
5.3.4 故障和告警显示
UPS 故障时,UPS进入故障运行模式,此时,故障提示符常亮,UPS 长鸣,数据显示区域显示故障代码。此时用户可以通过功能键切换到输出画面。
UPS 出现告警时,故障标识一秒闪烁一次,此时用户可以通过功能键切换到告警显示画面来查看告警代码。
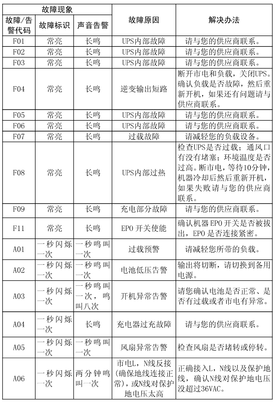
六、故障和告警处理代码
当UPS出现异常情况时,请先按下表进行检查及排除故障。如果问题仍然存在,请与您的供应商联系。
当您需要向供应商反映故障情况,请务必记录并告知以下信息:
1.UPS 型号(MODEL NO.)、机器批号(SERIAL NO.);
2.故障发生日期;
3.完整的问题说明(包括面板显示信息、蜂鸣器鸣叫情况、电力情况、负载容量,若为长效机型还需提供电池配置情况)。
七、产品规格
