1.产品配置
下面一些符号会在本说明书中用到,也可能在您应用过程中出现,因此,请各位用户熟悉
它们,并知其含义。

备注: 本规格书包含1kVA、2kVA、 3kVA、6kVA、 10kVA 五类产品,具体产品内容以实物为
准。如果内容不能满足您的需求,请联系我们。本文档如有修改,恕不另行通知。
2.产品规格




3.面板操作

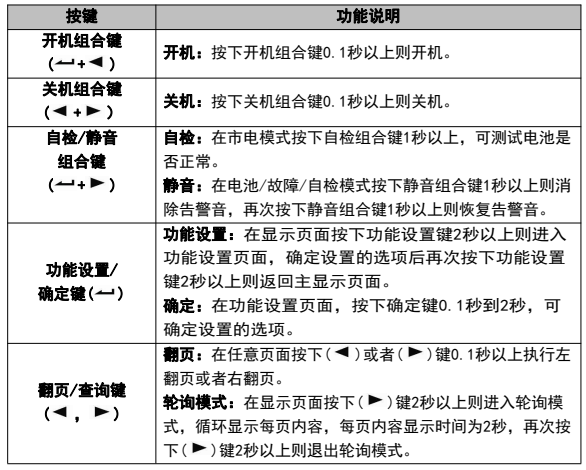
4.1 按键功能

4.2 LED 指示灯功能


* 图标显示:
1. 负载和电池图形表示负载和电池容量,每个方格代表 25%的容量,当 UPS 过载时负载图标会闪烁,当电池容量过低或电池未接时电池图标会闪烁。
2. 风扇图标显示风扇的工作状态,正常情况下,风扇图标会亮起;风扇告警时图标会闪烁。
3.蜂鸣器图标显示蜂鸣器是否静音,正常情况下,该图标不显示;电池和故障模式下按下静音组合键( + )或者在任意模式下后台软件设置 MUTE ON,UPS 进入静音状态,蜂鸣器图标会显示。
4. 维护开关打开时,维护图标会亮起,其他情况该图标不显示。
5. ECO 功能使能时,ECO 图标会亮起,其他情况该图标不显示。
6. 进入设置菜单时,设置图标会亮起,其他情况该图标不显示。
7. 故障图标仅在故障模式下显示,其他情况该图标不显示。
* 数值显示和功能设置区:
1. 非功能设置模式下,此区域显示 UPS 的相关信息。正常模式显示输出信息,操作左右查询键( 或 )可显示输入电压和频率、输出电压和频率、电池电压和容量、电池节数、负载、机内温度、软件版本等相关信息。故障模式显示故障代码。
2. 功能设置页面时,通过操作功能设置键和左、右查询键可以设置输出电压(OPU)、专家模式(EP)、电池低压关机(EOd)、电池节数(PCS)、紧急停机(EPO)等。
* 工作模式显示区:
开机 3s 后,此显示区主要显示 UPS 工作的模式。如:待机模式,旁路模式,市电模式,电池模式,电池自检模式,故模式,ECO 模式。
4.3 指示灯对应的 UPS 工作状态表



● _指示灯长亮;★ _指示灯闪烁
4.4 日常开、关机
开关机操作请参考本手册。
4.4.1 开机步骤
在接入符合要求的电池或者市电时,可进行开机操作。
● 市电开机
接入正常的市电,LCD 面板显示待机模式或者旁路模式时,按下开机组合键( + )0.1 秒以上则执行开机,LED 灯循环依次点亮、依次熄灭,等待一段时间后面板显示市电模式表示开机完成,进入市电模式。
● 电池开机
接入正常的电池,按下功能设置/确认键( )0.5 秒以上则显示屏点亮,面板显示待机模式,UPS 建立工作电源。
此时按下开机组合键( + )0.1 秒以上则执行开机,LED 灯循环依次点亮、依次熄灭,等待一段时间后面板显示电池模式表示开机完成,进入电池模式。
4.4.2 关机步骤
在市电/电池/电池自检/ECO 模式工作时,按下关机组合键( + )0.1 秒以上执行关机。关机操作后若旁路正常,则面板显示进入旁路模式;若旁路异常,则面板显示待机模式进入待机模式并断输出。在旁路模式关机则进入待机模式并断输出。
4.4.3 手动自检操作
当 UPS 工作在市电/ECO 模式且电池电压大于低压告警点时,按下自检/静音组合键( + )1 秒以上且等待 10 秒,LED 灯循环依次点亮、依次熄灭,面板显示电池自检模式,测试电池是否正常,完成自检后自动退出,LED 和 LCD 恢复自检前态。
4.4.4 静音操作
当 UPS 工作在电池/电池自检/故障模式时,按下自检/静音组合键( + )1 秒以上,面板图形显示区显示蜂鸣器图标同时消除告警音,再按下自检/静音组合键 1 秒以上,恢复告警音且面板图形显示区蜂鸣器图标消失。
当 UPS 处于任何模式时,可通过后台软件设置 MUTE ON 或者 OFF 使 UPS 静音/取消静音。
4.4.5 在告警状态下的操作
当 UPS 有告警音且 LED 故障灯闪烁时,表示 UPS 工作于告警状态。可以根据告警信息排查告警原因或者同供应商联系。
4.4.6 在故障模式下的操作
当 UPS 蜂鸣器长鸣且 LED 故障灯长亮时,表示 UPS 工作在故障模式。可联系供应商或者维修人员,提供故障告警相关信息,协助排查故障。
4.5 参数查询操作
正常情况下,显示页面共有八页,按下查询键 或者 0.1 到 2 秒可对显示页面翻页,显示输入、电池、输出、负载、软件版本、温度等信息。如有告警,会增加一页告警信息显示,如果 UPS 发生故障,会默认显示故障码页面。主页面默认显示故障或告警信息,当UPS 无任何故障或告警时,主页面默认显示为输出电压和频率信息。
按下 右查询键2秒以上,LCD进入轮询模式显示:每2S自动对显示页面翻页,再次长按会退出轮询模式。
4.6 故障说明
故障:UPS 进入故障模式,LED 红灯常亮,LCD 显示故障码。


4.7 告警说明
告警:UPS 没有进入故障模式,LED 红灯闪烁, LCD 显示告警码。

本手册所涉及的图片或示意图仅为参考,最终请以实际产品为准 ,若有内容更改,恕不另行通知。