
一、前言
感谢您使用本系列不间断电源(UPS)!本系列UPS 是一种双转换在线式,单相输入,单相输出的不间断电源设备。请注意机器上所有警告标识,严格遵守本手册中操作说明,并妥善保存本手册。
由于产品的不断完善,本资料中的内容有可能与实际产品不完全相符,敬请谅解。
二、安全注意事项
1.请仔细阅读并妥善保管本手册。
2.请勿超过额定负载使用UPS。
3.保证UPS 保护地接触良好。
4.线路施工前,请断开UPS。
5.勿在以下环境中保存或使用本产品:
a) 有可燃性气体、腐蚀性物质、大量灰尘的场所。
b) 异常高温或低温(40℃以上或0℃以下),高湿(90%以上)的场所。
c) 有阳光直射或接近加热器具的场所。
d) 有剧烈振动的场所。
6.UPS 内装有大容量蓄电池,非专业人士不可打开机壳,否则会有触电危险。避免电池正负极短路,否则会引起火灾或电击。
7.万一周围失火,请使用干粉灭火器,若使用液体灭火器会有触电危险。
三、 电池安全
电池是UPS 系统的重要组成部分。电池的寿命取决于环境温度和放电次数。高温下使用或深度放电都会缩短电池的使用寿命。
1.标准机型内置电池为密封式免维护铅酸蓄电池。UPS 连接市电时,不管开机与否,在电池未充满时,都可以向电池充电,并提供过充、过放保护功能。
2.电池使用应尽量保持环境温度在15℃ 到25℃ 之间。
3.若长期不使用UPS,建议每隔3个月充电一次。
4.正常情况下,电池使用寿命为3 到5 年,如果发现状况不佳,则必须提早更换,电池不宜个别更换,电池更换必须由专业人员操作。
警告:不得将蓄电池置于火中,蓄电池可能爆炸;
不得打开或损坏蓄电池,释放的电解液对眼睛和皮肤有害,甚至可能中毒;
用错误型号电池更换会有爆炸危险,务必按照说明处置用完的电池。
四、安装
4.1 开箱检查
1.拆开UPS 包装,目测机器外观,检查其是否在运输中有损坏。
2.检查随机附件是否齐全:

3.以上如有问题请及时与经销商联系!
4.2 后板示意图

4.3 接线
1.UPS 输入接线方式
UPS 输入电源线的连接,请使用有过流保护装置的插座,注意插座容量,1K(S)、2K(S)、3K(S)分别为10A、16A、16A 以上。
注意:
UPS的中线依赖于输入电源或供电系统的中性线,请勿切断外部输入中性线(即N线),否则会造成设备零地电压过高。
2.UPS输出接线方式
1K(S)、2K(S)、3K(S)UPS 采用插座输出,将负载电源线插入UPS 输出插座即可。同时总输出功率不得超过UPS 额定。
4.4 长效机型UPS 外接电池接线
按照正确程序进行电池连接非常重要,否则可能会有电击危险,所以请严格按照下列步骤进行:
1.先串连电池组确保合适的电池电压。
2.取出长效机型UPS 附件中的电池连接线,该线一端为插头用以连接UPS,另一端为开放式二根线用以连接电池组。
3.电池连接线先接电池端(切不可先接UPS 端,否则会有电击危险)红线接电池正极“+”,黑线接电池负极“-”。
4.将电池连接线插头插入UPS 后面板上的外接电池插座,完成UPS 的连接。
4.5 连接通讯线
本系列机型提供了网卡界面(Intelligent Slot),搭配专用的 SNMP卡,MODBUS 卡、AS400 卡可以实现 UPS 的远程监控,此外,本系列机型亦可提供 RS232 通信以及 USB 通信,使用时请联系您的供应商查询具体情况。
五、运行操作
5.1 操作显示面板

5.2 操作
1.开机操作分为:市电开机和电池开机
a) 市电开机:接通市电,持续按开机键1 秒以上,UPS 进行开机。几秒钟后逆变指示灯亮,表示UPS 已处于市电模式下运行。若市电异常,UPS 将工作在电池模式下。
b) 直流开机:无市电输入时,或者输入市电异常时,持续按开机键1 秒以上,UPS 进行开机。几秒钟后逆变指示灯和电池指示灯亮,表示UPS 已处于电池模式下运行。
2.关机操作分为:市电模式、电池模式
a) 市电模式下UPS 关机:持续按关机键1 秒以上,UPS 进行关机。如果有设置旁路输出,并且旁路电压正常时,旁路指示灯会亮,UPS工作在旁路模式下,UPS 仍有输出,若要使UPS 无输出,只要将市电断开即
可,LCD 自检(LCD 全亮4秒钟左右),几秒钟后面板无显示,系统电源关断。
b) 电池模式下的UPS关机:持续按关机键1 秒以上,UPS 进行关机。LCD自检(LCD 全亮4秒钟左右)几秒钟后面板无显示,系统电源关断。
3.功能键操作
a) 电池自检:在市电模式下,按功能键2 秒以上(两次提示音)可启动电池自检,执行电池自操作。
b) 电池模式下和旁路模式下的静音:按功能键 2 秒以上(两次提示音)可消除该模式下的告警声功能,再持续按功能键 2 秒以上(两次提示音),告警功能恢复。
c) LCD 屏幕切换功能:按功能键1秒以上2秒以下(一次提示音)实现LCD不同屏幕之间的切换。
5.3 运行模式
UPS 的运行模式可分为市电模式、电池模式和旁路模式。UPS 在这三种模式运行时,会将当前的输出电压和输出频率作为主画面来显示。用户如需要了解其他信息可以通过短按功能按键实现LCD 屏幕的切换。当显示
画面在非主画面时,UPS 会在 30 秒钟后自动切换到主画面显示。同时为了延长LCD 使用,UPS 会在用户不操作按键1分钟后关断LCD 的背光显示。此时用户只要轻触任何按键,背光就会点亮。
5.3.1 市电模式
当UPS 运行于市电模式下时,市电指示灯与逆变指示灯会亮。负载量区域显示负载量,电池容量区域在电池未充满时会动态显示,当电池充满时,电池容量部分全部点亮。
1.市电指示灯闪烁,表示零、火线接反或者没有接大地,UPS 仍工作于市电模式;若同时电池指示灯亮,表示市电的电压或频率已超出正常范围,UPS 已经工作在电池模式下。
2.若负载容量超过100%,蜂鸣器半秒鸣叫一次,同时故障告警标识会一秒闪烁一次。提醒您接了过多的负载,您应该将非必要的负载逐一去除,直到UPS 告警解除。
3.若电池指示灯闪烁,则表示 UPS 未接电池或电池电压太低,此时应检查电池是否连接好,并按功能键 2 秒,进行电池自检。确认连接无误,可能是电池故障或老化,请参见第七章故障处理表。
4.他显示画面分别为负载百分比、实际负载、输入电压和频率、机内最高温度共四个画面
5.3.2 电池模式
当UPS 运行于电池模式下时,电池指示灯和逆变指示灯亮;若接入异常之市电,市电灯会同时闪烁。负载量区域显示负载容量。电池容量区域
显示电池容量。
1.在电池模式运行时,蜂鸣器每隔 4 秒鸣叫一次,若此时持续按功能键 2秒以上,UPS 执行消音功能,蜂鸣器不再鸣叫报警,再持续按功能键 2
秒以上,报警恢复。
2.当电池容量减少时,电池容量指示部分点亮数目会减少,当电池电压下降至预警电位时,蜂鸣器每一秒鸣叫一次,提示用户电池容量不足。
3.其他显示画面分别为负载百分比、实际负载、电池电压、机内最高温度共四个画面。
5.3.3 旁路模式
当UPS 运行于旁路模式下时,市电指示灯与旁路指示灯亮,负载量区域显示负载容量。电池容量区域部分显示电池容量。
1.在旁路模式运行时,蜂鸣器每隔 2分钟鸣叫一次,若此时持续按功能键2 秒以上,UPS 执行消音功能,蜂鸣器不再鸣叫报警,再持续按功能键2 秒以上,报警恢复。
2.若市电指示灯闪烁,表示市电的电压或频率已超出正常市电工作范围或市电零、火线接反或者没有接大地。
3.其他显示画面分别为负载百分比、实际负载、输入电压和频率、机内最高温度共四个画面。
注意:UPS 工作在旁路模式时,不具备后备功能。此时负载所使用的电源是直接通过电力系统经滤波供应的。
5.3.4 故障和告警显示
UPS 故障时,UPS进入故障运行模式,此时,故障提示符常亮,UPS 长鸣,数据显示区域显示故障代码。此时用户可以通过功能键切换到输出画面。
UPS 出现告警时,故障标识一秒闪烁一次,此时用户可以通过功能键切换到告警显示画面来查看告警代码。
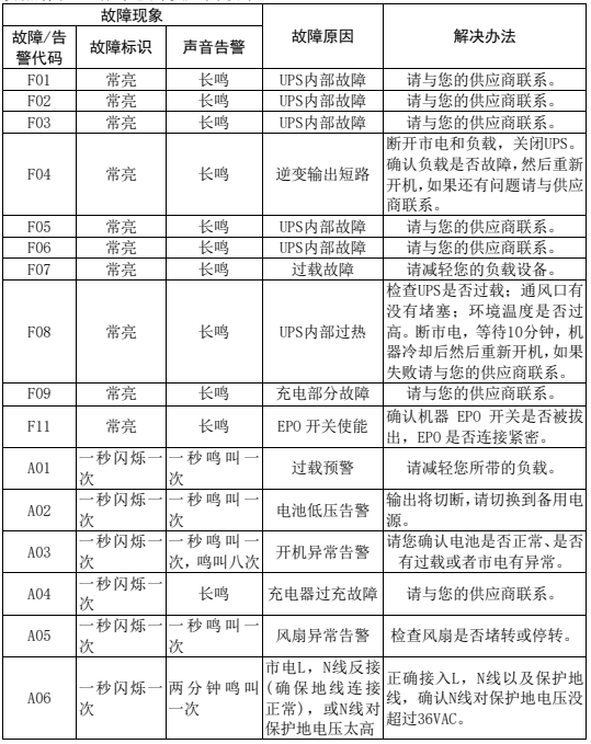
六、故障和告警处理代码
当UPS出现异常情况时,请先按下表进行检查及排除故障。如果问题仍然存在,请与您的供应商联系。

当您需要向供应商反映故障情况,请务必记录并告知以下信息:
1.UPS 型号(MODEL NO.)、机器批号(SERIAL NO.);
2.故障发生日期;
3.完整的问题说明(包括面板显示信息、蜂鸣器鸣叫情况、电力情况、负载
容量,若为长效机型还需提供电池配置情况)。
七、产品规格
